为落实《比较法学研究院教工党支部疫情时期发挥党员先锋作用倡议书》,履行教工党支部“研究生论文写作与学术规范讲座”党员责任区职责,加强毕业生学位论文指导工作,3月24日下午,公司教工党支部组织在校生开展“研究生论文写作与学术规范”线上讲座,公司党委委员、教工党支部委员、中美法学研究所所长冯恺副教授主讲,公司毕业生以及其他年级近百余人次员工聆听讲座。

冯恺老师从四个方面解读了研究生学位论文写作与学术规范。

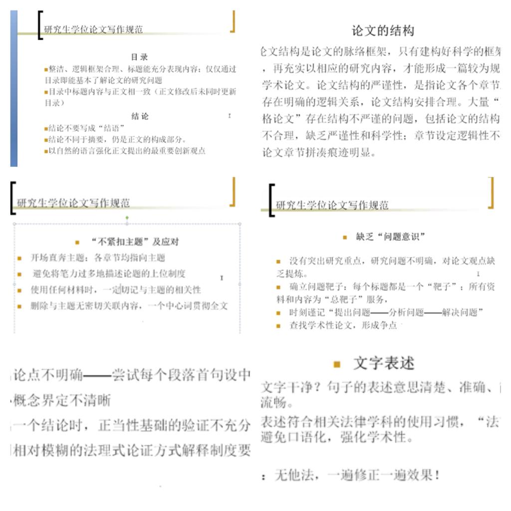
首先是论文写作结构,对论文的标题、引言、目录、写作框架、结论等各部分的写作要点都进行了细致入微的讲解。
第二,怎样构建科学的论文结构。她强调,论文结构是论文的脉络框架,结构合理、逻辑自洽、论证严谨、主线明确、中心突出是规范学位论文写作的重要基石。
第三,论文写作规范要点。她指出,问题意识是主导论文写作过程的先驱,行文过程应充满“争鸣感”,在参透权威学术观点的基础上提出自己有价值的思考。同时,学术论文的论点应明确、清晰,论证应充分、谨慎,观点应新颖、规范。
第四,研究生学位论文的形式规范。她指出,如何规范地收集与使用学术资料是论文写作形式规范中的要点。资料收集是否全面、是否翔实是论文评价的重要指标。写作过程中应多引用权威资料、合理引用外文文献。同时,注释规范是论文形式规范中的难点,注释规范应做到充分、明确、真实。
冯恺老师近3个小时的线上讲座受到了同学们的热烈欢迎和一致好评,讲座内容丰富、实用性强,在毕业生学位论文写作的关键时期提供了及时而有力的指导。教工党支部希望,在疫情特殊时期,广大教职工党员能够不忘初心、牢记使命,切实发挥党员先锋作用,服务公司师生,展示党员风采,带头履行岗位职责,共同做好教疫情期间公司的教学科研和育人工作,为打赢这场疫情防控阻击战贡献自己的力量!