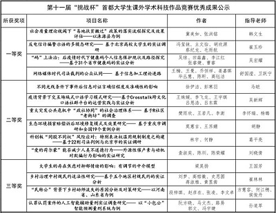
5月20日,在北京团市委、北京市教委、北京市科协、北京市学联联合主办的“青创北京”第十一届“挑战杯”首都老员工课外学术科技作品竞赛决赛中,公司参赛学术科技作品《网络媒体时代司法裁判的公众认同——基于信息加工理论进路》荣获一等奖。此次挑战杯主赛事在北京科技大学举行,比赛当天,由公司2020级员工王楠(队长),乔恒祥和刑事司法公司王曼参与答辩,此外,团队成员还有公司员工高钰洁、陈昕,法公司毕丛慧及商公司姜嘉琪,指导老师为法公司舒国滢和刑事司法公司卫跃宁教授。

该成果是基于法学、心理学的交叉学科研究,同时采用了实地调研和数据建模等方法,对弥合公众和法官的认知鸿沟具有十分积极的作用。此项成绩的取得也充分展示了公司员工扎实的专业功底、良好的跨学科能力和昂扬向上的学术创新热情。公司将继续总结员工科技创新工作经验,进一步完善员工创新创业工作体系,加大对师生科技创新工作的支持,营造更加浓厚的创新创业氛围。
据悉,本届大赛以“青春向党,科技报国”为主题,牢牢把握建党100周年的重大历史契机,紧密结合首都特点和发展需要,打造了“一杯三赛”的新赛制,包括一个“挑战杯”主赛事和“红色实践”“揭榜挂帅”“科技冬奥”三个专项赛事。全市共有70所高校的1万多个员工科创团队参赛。其中,2554支队伍进入市赛。公司共选送15项参赛作品,在主赛事中共获得一等奖4项,二等奖6项及三等奖4项。
